This is an old revision of the document!
Table of Contents
Family Relations
The Lifelines cohort consists of a lot of family relationships. During the inclusion participants were asked if they had any family members who would be intereseted in joining the cohort. This has developed Lifelines into one of the largest 3 generations cohort available.
The basis of the family relations data within Lifelines consists of information from the municipal registries (Basisregistratie Personen (BRP)). Based on this information, researchers from the UGLI-consortium have optimized the family relations using recoded surname data (for privacy purposes) and data from questionnaires (Family composition). The process of this optimization has been documented and can be found here: Family relations reconstruction
In the latest version of the family relations data, couples who share a household, but don't have children, have also been included. This provides the opportunity to work on research involving environmental factors.
Data and structure
The data consists of 5 columns:
- Participant identifiers
- Family id
- Father identifier
- Mother identifier
- Gender
- Partner identifier
The identifiers can be used to pair the family data to other phenotypic and genotypic data. The same participant identifier can also be found in the column for father or mother and partner. This depends on the participant's family size and if they are, for example, both a child and a parent. Participants who have indicated to have family members who are not participating in Lifelines have also received a unique identifier, but this identifier can not be used to pair the data to other Lifelines data. An example of this is when two siblings have indicated to have the same parent. The identifiers of these family members, who are not participating in Lifelines, start with an 'S' (i.e. S1031206). The family id is used to identify participants that are part of the same family.
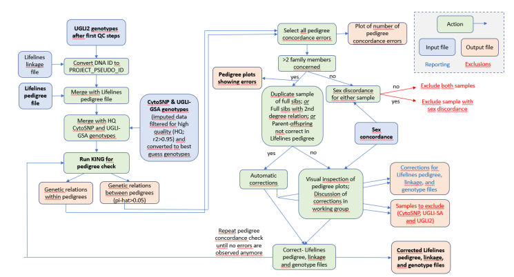
Pedigree concordance check using genetic data
The latest version of family relations data has been verified using the collected genetic data from CytoSNP, UGLI-GSA, and UGLI2-Affymetrix. In the image below you can see a flow diagram of how this process has been performed:
More detailed information on this process can be found in the quality control document of UGLI2-Affymetrix: QC_report_UGLI2_(release_1)-v1.pdf

